EN 百年生科 新内网

检测到您当前使用浏览器版本过于老旧,会导致无法正常浏览网站;请您使用电脑里的其他浏览器如:360、QQ、搜狗浏览器的极速模式浏览,或者使用谷歌、火狐等浏览器。

下载Firefox

JIPB | 北京大学钟声课题组成功鉴定拟南芥隔膜处“阻止多花粉管穿出”受体复合物的新组分

日期: 2026-02-11

在动物的受精过程中, 常常会遇到多个精子同时都游到卵子附近的情形, 如果发生多个精子与卵子融合 (即“多精受精”) 的情况, 会引起胚胎细胞的基因组紊乱, 最终导致胚胎发育终止。因此, 动物系统中有非常严格的控制机制“阻止多精受精 (Polyspermy block)”, 以保证受精成功以及后代正常发育。被子植物的有性生殖过程与动物不同, 精细胞需由持续生长的花粉管运输进入胚囊才能与雌配子相遇完成受精过程。因此, 被子植物通过阻止多根花粉管进入同一胚珠就能控制进入胚囊中精细胞的数目, 达到阻止多精受精的效果。因此, 在被子植物中, 我们通常能观察到花粉管与胚珠之间“一一对应”的关系。这种“阻止多花粉管 (Polytubey block)”进入胚珠的机制对于保障被子植物的育性至关重要。2022年, 钟声研究员作为共同第一作者 (排名第一) 在Science杂志发表研究性论文, 揭示拟南芥雌蕊隔膜处表达的CrRLK1L家族成员ANJ与HERK1可与FER形成受体复合物, 通过识别花粉管分泌的RALF6/7/16/36/37小肽在隔膜处建立阻止多根花粉管穿出的屏障 (Zhong et al., 2022)。然而, 遗传学实验的结果表明该复合物中可能还有其他未被发现的组分。此外, FER/ANJ/HERK1受体复合物还与RALF6/7/16/36/37结合调控花粉管接受过程, 相同受体复合物与小肽信号通路是否可以调控完全不同的生物学过程也有待进一步探究。

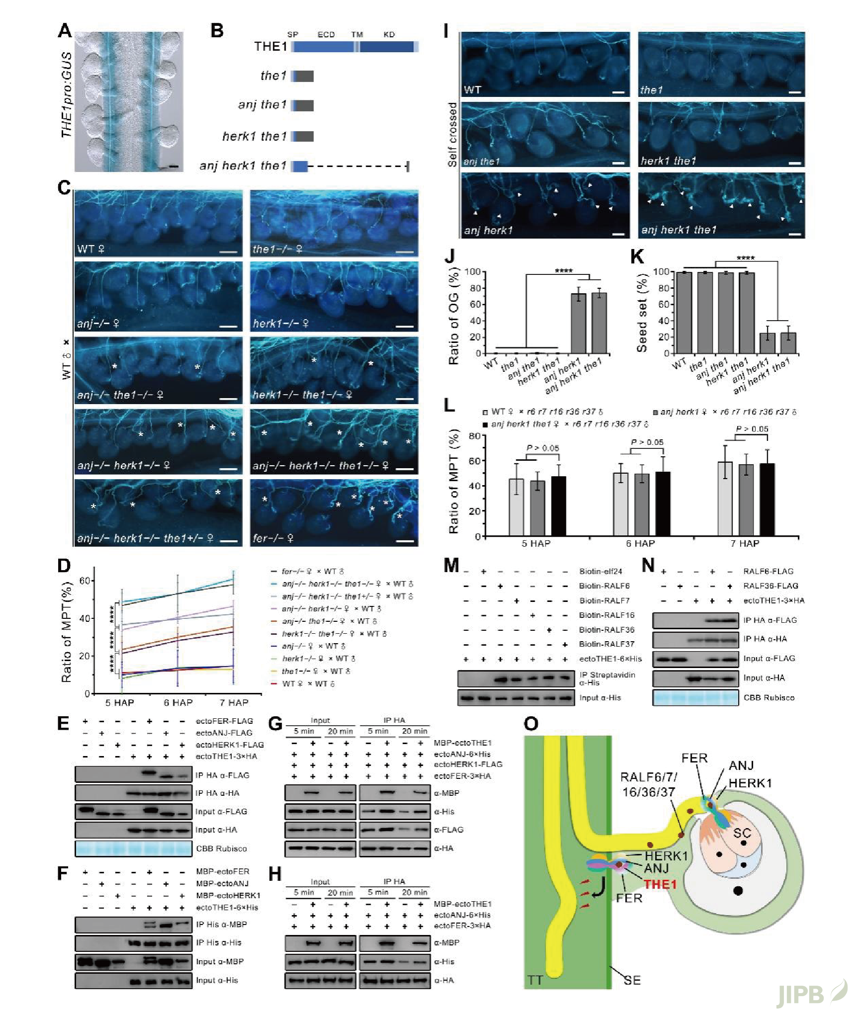
2026年2月5日, 北京大学钟声课题组在JIPB在线发表了题为“THESEUS1 is a component of the receptor complex for establishing polytubey block in Arabidopsis”的研究论文。该研究通过遗传与生化分析, 发现THESEUS1 (THE1) 是FER/ANJ/HERK1受体复合物的新组分, 共同参与建立隔膜处阻止多根花粉管穿出的屏障。研究显示, 虽然THE1单突变不影响表型, 但其与ANJHERK1的双突变体多花粉管穿出比例显著上升, anj herk1 the1三突变体表型与fer突变体相当, 表明THE1在该复合物中与ANJ和HERK1功能冗余, FER则为该复合体的支架蛋白 (图1)。

该项研究还首次发现, THE1胞外域与FER、ANJ、HERK1相互作用, 且更多受体组分的加入能稳定受体复合物两两间的相互作用。此外, THE1同样结合五个已知RALF小肽, 但与FER, ANJ和HERK1不同, 其并不参与花粉管接受过程, 说明其在生殖过程中功能的特异性 (图1)。上述结果不仅找到了完善隔膜处阻止多花粉管穿出的CrRLK1L-RALF复合物的一块重要“拼图”, 也促进了研究者认识FER如何与CrRLK1L家族不同成员形成复合体来调控不同的生物学过程。该研究为理解植物有性生殖过程中雌雄互作的分子调控机制提供了新视角, 也为进一步解析阻止多根花粉管穿出的信号奠定了基础。

1. THESEUS1作为受体复合物新组分参与阻止多花粉管穿出隔膜

yl6809永利官网博士后李其昀、博士研究生李雪飞与已毕业博士生袁苏凡为论文共同第一作者,钟声研究员为通讯作者。yl6809永利官网瞿礼嘉院士、yl6809永利官网国家蛋白质科学研究中心冯志慧工程师也参与了该项工作。研究得到了科技部国家重点研发计划青年科学家项目以及新基石研究员项目的支持。

参考文献:Zhong, S., Li, L, Wang, Z., Ge, Z., Li, Q., Bleckmann, A., Wang, J., Song, Z., Shi, Y., Liu, T., et al. (2022). RALF peptide signaling controls the polytubey block in Arabidopsis. Science 375: 290-296.

原文链接:https://doi.org/10.1111/jipb.70172